第一章 溶液浓度计算方法
在印制电路板制造技术,各种溶液占了很大的比重,对印制电路板的最终产品质量起到关键的作用。无论是选购或者自配都必须进行科学计算。正确的计算才能确保各种溶液的成分在工艺范围内,对确保产品质量起到重要的作用。根据印制电路板生产的特点,提供六种计算方法供同行选用。 1.体积比例浓度计算:
定义:是指溶质(或浓溶液)体积与溶剂体积之比值。
举例:1:5硫酸溶液就是一体积浓硫酸与五体积水配制而成。
2.克升浓度计算:
定义:一升溶液里所含溶质的克数。
举例:100克硫酸铜溶于水溶液10升,问一升浓度是多少? 100/10=10克/升
3.重量百分比浓度计算
(1)定义:用溶质的重量占全部溶液重理的百分比表示。(2)举例:试求3克碳酸钠溶解在100克水中所得溶质重量百分比浓度?
4.克分子浓度计算
定义:一升中含1克分子溶质的克分子数表示。符号:M、n表示溶质的克分子数、V表示溶液的体积。 如:1升中含1克分子溶质的溶液,它的克分子浓度为1M;含1/10克分子浓度为0.1M,依次类推。
举例:将100克氢氧化钠用水溶解,配成500毫升溶液,问这种溶液的克分子浓度是多少? 解:首先求出氢氧化钠的克分子数:
5. 当量浓度计算
定义:一升溶液中所含溶质的克当量数。符号:N(克当量/升)。
当量的意义:化合价:反映元素当量的内在联系互相化合所得失电子数或共同的电子对数。这完全属于自然规律。它们之间如化合价、原子量和元素的当量构成相表关系。 元素=原子量/化合价
举例:钠的当量=23/1=23;铁的当量=55.9/3=18.6
酸、碱、盐的当量计算法:
A 酸的当量=酸的分子量/酸分子中被金属置换的氢原子数B 碱的当量=碱的分子量/碱分子中所含氢氧根数C 盐的当量=盐的分子量/盐分子中金属原子数金属价数
6.比重计算
定义:物体单位体积所有的重量(单位:克/厘米3)。
测定方法:比重计。
举例:A.求出100毫升比重为1.42含量为69%的浓硝酸溶液中含硝酸的克数? 解:由比重得知1毫升浓硝酸重1.42克;在1.42克中69%是硝酸的重量,因此1毫升浓硝酸中硝酸的重量=1.42×(60/100)=0.98(克)
B.设需配制25克/升硫酸溶液50升,问应量取比量1.84含量为98%硫酸多少体积? 解:设需配制的50升溶液中硫酸的重量为W,则W=25克/升 50=1250克由比重和百分浓度所知,1毫升浓硫酸中硫酸的重量为:1.84×(98/100)=18(克);则应量取浓硫酸的体积1250/18=69.4(毫升)
波美度与比重换算方法:A.波美度= 144.3-(144.3/比重); B=144.3/(144.3-波美度)
第二章 电镀常用的计算方法 在电镀过程中,涉及到很多参数的计算如电镀的厚度、电镀时间、电流密度、电流效率的计算。当然电镀面积计算也是非常重要的,为了能确保印制电路板表面与孔内镀层的均匀性和一致性,必须比较精确的计算所有的被镀面积。目前所采用的面积积分仪(对底片的板面积进行计算)和计算机计算软件的开发,使印制电路板表面与孔内面积更加精确。但有时还必须采用手工计算方法,下例公式就用得上。
镀层厚度的计算公式:(厚度代号:d、单位:微米)d=(C×Dk×t×ηk)/60r
电镀时间计算公式:(时间代号:t、单位:分钟)t=(60×r×d)/(C×Dk×ηk)
阴极电流密度计算公式:(代号:、单位:安/分米2)ηk=(60×r×d)/(C×t×Dk)
阴极电流以效率计算公式:Dk=(60×r×d)/(C×t×Dk)
第三章 沉铜质量控制方法
化学镀铜(Electroless Plating Copper)俗称沉铜。印制电路板孔金属化技术是印制电路板制造技术的关键之一。严格控制孔金属化质量是确保最终产品质量的前提,而控制沉铜层的质量却是关键。日常用的试验控制方法如下:
1.化学沉铜速率的测定:
使用化学沉铜镀液,对沉铜速率有一定的技术要求。速率太慢就有可能引起孔壁产生空洞或针孔;而沉铜速率太快,将产生镀层粗糙。为此,科学的测定沉铜速率是控制沉铜质量的手段之一。以先灵提供的化学镀薄铜为例,简介沉铜速率测定方法:
(1)材料:采用蚀铜后的环氧基材,尺寸为100×100(mm)。(2)测定步骤:
A. 将试样在120-140℃烘1小时,然后使用分析天平称重W1(g);B. 在350-370克/升铬酐和208-228毫升/升硫酸混合液(温度65℃)中腐蚀10分钟,清水洗净;C.在除铬的废液中处理(温度30-40℃)3-5分钟,洗干净;D. 按工艺条件规定进行预浸、活化、还原液中处理;E. 在沉铜液中(温度25℃)沉铜半小时,清洗干净;F. 试件在120-140℃烘1小时至恒重,称重W2(g)。
(3) 沉铜速率计算:
速率=(W2-W1)104/8.93×10×10×0.5×2(μm)
(4) 比较与判断:
把测定的结果与工艺资料提供的数据进行比较和判断。
2.蚀刻液蚀刻速率测定方法
通孔镀前,对铜箔进行微蚀处理,使微观粗化,以增加与沉铜层的结合力。为确保蚀刻液的稳定性和对铜箔蚀刻的均匀性,需进行蚀刻速率的测定,以确保在工艺规定的范围内。
(1)材料:0.3mm覆铜箔板,除油、刷板,并切成100×100(mm);(2)测定程序:
A.试样在双氧水(80-100克/升)和硫酸(160-210克/升)、温度30℃腐蚀2分钟,清洗、去离子水清洗干净;B.在120-140℃烘1小时,恒重后称重W2(g),试样在腐蚀前也按此条件恒重称重W1(g)。
(3)蚀刻速率计算
速率=(W1-W2)104/2×8.933T(μm/min)式中:s-试样面积(cm2) T-蚀刻时间(min)
(4)判断:1-2μm/min腐蚀速率为宜。(1.5-5分钟蚀铜270-540mg)。
3.玻璃布试验方法
在孔金属化过程中,活化、沉铜是化学镀的关键工序。尽管定性、定量分析离子钯和还原液可以反映活化还原性能,但可靠性比不上玻璃布试验。在玻璃布沉铜条件最苛刻,最能显示活化、还原及沉铜液的性能。现简介如下:
(1)材料:将玻璃布在10%氢氧化钠溶液里进行脱浆处理。并剪成50×50(mm),四周末端除去一些玻璃丝,使玻璃丝散开。(2)试验步骤:
A.将试样按沉铜工艺程序进行处理;B. 置入沉铜液中,10秒钟后玻璃布端头应沉铜完全,呈黑色或黑褐色,2分钟后全部沉上,3分钟后铜色加深;对沉厚铜,10秒钟后玻璃布端头必须沉铜完全,30-40秒后,全部沉上铜。C.判断:如达到以上沉铜效果,说明活化、还原及沉铜性能好,反则差。
第四章 半固化片质量检测方法
预浸渍材料是由树脂和载体构成的的一种片状材料。其中树脂处于B-阶段,温度和压力作用下,具有流动性并能迅速地固化和完成粘结过程,并与载体一起构成绝缘层。俗称半固化片或粘结片。为确保多层印制电路板的高可靠性及质量的稳定性,必须对半固片特性进行质量检测(试层压法)。半固化片特性包含层压前的特性和层压后特性两部分。层压前的特性主要指:树脂含量%、流动性%、挥发物含量%和凝胶时间(S)。层压后的特性是指:电气性能、热冲击性能和可燃性等。为此,为确保多层印制电路板的高可靠姓和层压工艺参数的稳定性,检测层压前半固化片的特性是非常重要的。
1.树脂含量(%)测定:
(1)试片的制作:按半固化片纤维方向:以45°角切成100×100(mm)小试块;(2)称重:使用精确度为0.001克天平称重Wl(克);(3)加热:在温度为566.14℃加热烧60分钟,冷却后再进行称量W2(克);(4)计算: W1-W2
树脂含量(%)=(W1-W2) /W1×100
2. 树脂流量(%)测定:
(1)试片制作:按半固化片纤维方向,以45°角切成100×100(mm)数块约20克 试片;(2)称重:使用精确度为0.001克天平准确称重W1(克);(3)加热加压:按压床加热板的温度调整到171±3℃,当试片置入加热板内,施加压力为14±2Kg/cm2以上,加热加压5分钟,将流出胶切除并进行 称量W2(克);(4)计算:树脂流量(%)=(W1-W2) /W1×100
3. 凝胶时间测定:
(1)试片制作:按半固化片纤维方向,以45°角切成50×50(mm)数块(每块约15克);(2)加热加压:调整加热板温度为171±3℃、压力为35Kg/cm2加压时间15秒;(3)测定:试片从加压开始时间到固化时间至是测定的结果。
4.挥发物含量侧定:
(1)试片制作:按半固化片纤维方向,以45°角切成100×100(mm)1块;(2)称量:使用精确度为0.001克天平称重W1(克);(3)加热:使用空气循环式恒温槽,在163±3℃加热15分钟然后再用天平称重W2(克);(4)计算:挥发分(%)=(W1-W2) /W1×100
第五章 常见电性与特性名称解释
在印制电路板制造技术方面,涉及到的很多专用名词和金属性能,其中包括物理、化学.机械等。现只介绍常用的有关电气与物理,机械性能和相关方面的专用名词解释。
金属的物理性质:见表1:印制电路板制造常用金属物理性质数据表。
印制电路板制造常用盐类的金属含量:见表2:常用盐类金属含量数据表。
常用金属电化当量(见表3:电化当量数据表)
一微米厚度镀层重量数据表(见表4)
专用名词解释:
(1)镀层硬度:是指镀层对外力所引起的局部表面变形的抵抗强度。(2)镀层内应力:电镀后,镀层产生的内应力使阴极薄片向阳极弯曲(张应力)或背向阳极弯曲(压应力)。(3)镀层延展性:金属或其它材料受到外力作用不发生裂纹所表现的弹性或塑性形变的能力称之。(4)镀层可焊性:在一定条件下,镀层易于被熔融焊料所润湿的特性。(5)模数:就是单位应变的能力,具有高系数的模数常为坚硬而延伸率极低的物质。(6)应变:或称伸长率为单位长度的伸长量。(7)介电常数:是聚合体的电容与空气或真空状态时电容的比值。
表1:印制电路板制造常数金属物理性质数据表

表2:常用盐类金属含量数据表

表3:电化当量数据表

表4

(1)化学药品性质:
硫酸:H2SO4-无色油状液体,比重15℃时1.837(1.84)。在30-40℃发烟;在290℃沸腾。浓硫酸具有强烈地吸水性,因此它是优良的干燥剂。
硝酸:HNO3-无色液体,比重15℃时1.526、沸点86℃。红色发烟硝酸是红褐色、苛性极强的透明液体,在空气中猛烈发烟并吸收水份。
盐酸:HCl-无色具有刺激性气味,在17℃时其比重为1.264(对空气而言)。沸点为-85.2。极易溶于水。
氯化金:红色晶体,易潮解。
硝酸银:AgNO3-无色菱形片状结晶,比重4.3551,208.5℃时熔融、灼热时分解。如没有有机物存在的情况下,见光不起作用,否则变黑。易溶于水和甘油。能溶于酒精、甲醇及异丙醇中。几乎不溶于硝酸中。有毒!
过硫酸铵:(NH4)2S2O8-无色甩时略带浅绿色的薄片结晶,溶于水。
氯化亚锡:SnCl2无色半透明的结晶物质(菱形晶系)比重3.95、241℃时熔融、603.25℃时沸腾。能溶于水、酒精、醚、丙酮、氮杂苯及醋酸乙酯中。在空气中相当稳定。
重铬酸钾:K2CrO7-橙红色无水三斜晶系的针晶或片晶,比重2.7,能溶于水。
王水:无色迅速变黄的液体,腐蚀性极强,有氯的气味。配制方法:3体积比重为1.19的盐酸与1体积比重为1.38-1.40的硝酸,加以混合而成。
活性炭:黑色细致的小粒(块),其特点具有极多的孔洞。1克活性炭的表面积约在10或1000平方米之间,这就决定了活性炭具有高度的吸附性。
氯化钠:NaCl-白色正方形结晶或细小的结晶粉末,比重2. 1675,熔点800℃、沸点1440℃。溶于水而不溶酒精。
碳酸钠:Na2CO3·10H2O-无色透明的单斜晶系结晶,比重1.5;溶于水,在34℃时具有最大的溶解度。
氢氧化钠:NaOH-无色结晶物质,比重2.20,在空气中很快地吸收二氧化炭及水份.潮解后变成碳酸钠。易溶于水。
硫酸铜:CuSO4·5H2O-三斜晶系的蓝色结晶,比重2.29。高于100℃时即开始失去结晶水。220℃时形成无水硫酸铜,它是白色粉末,比重3.606,极易吸水形成水化物。
硼酸:H3BO3-是六角三斜晶白色小磷片而有珠光,比重为1.44。能溶于水、酒精(4%)、甘油及醚中。
氰化钾:KCN-无色结晶粉末:比重1.52,易溶于水中。有毒!
高猛酸钾:KnMO4-易形成浅红紫色近黑色的菱形结晶,具有金属光泽,比重2.71。能溶于水呈深紫色、十分强的氧化剂。
过氧化氢:H2O2-无色稠液体,比重1.465(0℃时),具有弱的酸性反应。
氯化钯:PdCl2·2H2O-红褐色的菱形结晶,易失水。
氢氟酸:HF-易流动的、收湿性强的无色液体,比重在12.8℃时0.9879。在空气中发烟。其蒸汽具有十公强烈的腐蚀性及毒性!
碱式碳酸铜:CuC03·Cu(OH)2-浅绿色细小颗粒的无定形粉末,比重3.36-4.03。不溶于水,而溶于酸。也能溶于氰化物、铵盐及碱金属碳酸盐的水溶液中而形成铜的络合物。
重铬酸铵:(NH4)Cr2O7-橙红色单斜晶系结晶。比重2.15。易溶于水及酒精。
氨水:氨水是无色液体,比水轻具有氨的独特气味和强碱性反应。
亚铁氰化钾(黄血盐):K4Fe(CN)6·3H2O-浅黄色的正方形小片或八面体结晶,比重1.88。在空气中稳定。
铁氰化钾(赤血盐):K3Fe(CN)6-深红色菱形结晶:比重1.845。能溶于水,水溶液遇光逐渐分解而形成K4Fe(CN)6。在碱性介质中为强氧化剂。
(2) 常用试纸性质:
碘淀粉试纸:遇氧化剂即变蓝(特别是游离卤化物),因此,可以检查这些物质。
刚果试纸:在酸性介质中变蓝,而在碱性介质中变红(在PH=2—3时,则由蓝色转变成红色。
石蕊试纸:为浅蓝紫色(蓝色)或紫玫瑰色(红色〕的试纸,其颜色遇酸性介质变蓝色而遇碱性介质变成红色。PH=6-7时则产生颜色变化。
醋酸铅试纸:遇硫化氢即变黑(形成硫化铅),可以用来检查微量的硫化氢。
酚酞试纸:白色酚酞试纸在碱性介质中则变为深红色。
橙黄I试纸:在酸性介质中则变为玫瑰色红色,酸值在1.3-3. 2的范围内,则则由红色转变为黄色。
第七章 常用单位换算
1.常用单位换算表
(1)℃=(°F—32)× 5/9;(2)1OZ/gal=7.49g/1;(3)1ASF=0.1075A/dm2;(4)1psi=0.0704Kg/cm2;(5)1ft2=12in;(6)1mil=25.4μm;(7)1in=2.54Cm=25.4gmm;(8)1Ib=453.6g;(9)1Ib=16oz;(10)1gal=3.8573 1;(11)1ft2=929cm2=0.0929m2;(12)1m2=10.76ft2
第八章 溶液简易分析和判断与处理方法及分析仪器简介
1.在高酸低铜光亮镀铜溶液中,氯离子的含量直接影响镀层品质,所以对它的含量非常关注,现推芨一种判断酸性镀铜溶液中氯离子过量的方法:
就是利用普通霍氏槽和电源,再特制一块长宽60×100(mm)、厚度约2-3毫米磷铜阳极板(与镀槽阳极相同)按下图要求连接导线注意和常规霍氏槽极性相反。

在霍氏槽内加250毫升镀液采用0.5安培电流、电解3-5分钟,电解时用玻璃棒搅拌溶液,然后取出磷铜板,不清洗直接观察极板表面。
如果在低电流密度区,磷铜阳棕黑色膜变成灰白色雾状,则可以判断该镀液中氯离子含量在80ppm以上,属过量(用水洗去表面黑膜,会发现白雾状膜层下面的铜金属色泽发暗淡,这表明阳极溶解不良)。
2.酸性镀镍溶液杂质的分析与判断:
(1) 镀镍是插头镀金的底层具有较高的耐磨性,是印制电路板电镀镀种之一。由于添加剂的杂质及电镀过程所带来的外来杂质的影响,直接影响镀层质量。常见杂质的充许含量及处理方法见表5。

(2) 排除的具体操作:
A、 电解处理方法:通常采用电流密度,阳极为瓦楞形,目的 是增加阴极面积。处理杂质铜、铅及含硫有机添加剂选择、处理时间30分钟;铁、锌杂质采用电解处理。B、 采用提高PH方法:首先将镀液转移到备用槽内,加入适量的碳酸镍将PH调到,并加入双氧水(30%),搅拌2个小时后过滤,再将镀液转到镀槽内,调整PH值到最佳范围,然后进行小电流处理,直到镀出合格的产品。C、 有机杂质处理方法:按照上述提高PH值前在备用槽内加活性炭,然后加碳酸镍和双氧水,搅拌2小时后过滤,再移到镀槽内,调整PH值并进行小电流电解处理,直到镀出合格的产品。
3、锡铅合金槽液杂质对镀层的影响
在印制电路板制造技术,电镀锡铅合金作为防护、焊料层是很重要的镀种之一。通常在电镀过程中,超级大国常会出现镀层发黑褐色或出现半润湿状态,使镀层的性能变差,甚至成为废品。从实践经验获知,该槽液内含有的杂质主要是铜、有机杂质。需要采取电解和活性炭方法进行处理。具体方法是:除去铜杂质所需条件,电流密度为0.2-0.5A/dm2、时间2-3小时,阴极是瓦楞形。除去有机物采用活性炭35克/升进行处理,然后过滤并进行调整和试镀。
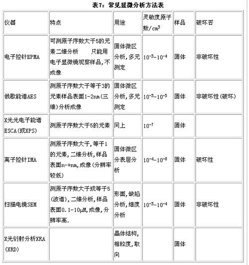
5、 镀液性能分析仪器简介(见下表6、7)
表6:几种常用仪器分析方法应用表

表7:常见显微分析方法表

第九章 质量管理与控制方法
1.全面质量管理基本知识与概念须知:
1.1.基本概念:
全面质量:全面质量是指产品质量、工程质量及服务质量的总和。
工作质量:指有关部门的组织、管理、技术工作,对产品质量保证程度。
工程质量:指在产品生产过程中,对人、原材料、设备、方法和环境等五大因素;同时起作用,对产品质量影响程度。
产品质量:指产品在满足使用要求所具备的特性,即性能、寿命、可靠性、控制、安全性(价格、交货期、服务)和经济性。
质量管理:为保证和提高产品或工程质量所进行的调查、计划、组织、协调、控制、检查、处理及信息反馈等各项活动的总和。
全面质量管理:指三全管理,即全员参加管理、全部过程管理及全部工作管理。
企业内控标准:为了不断提高产品的适用性,企业可制定高于国家标准、专业标准、国家军用标准称之。
生产受控主要标志:研制、生产活动按规定的标准、规范、程序进行;运用科学方法,随时掌握质量动态,及早发现异常,把质量隐患消除在发生之前;一旦发质量问题,能够及时发现和纠正,并杜绝重复发生;产品质量具有可踪性,能够随时查到设计、制造时间、地点、涉及范围、责任者的客观证据。
设计质量评审:通过对设计工作及其成果进行详细审查、评论,发现和纠正设计缺陷,加速设计成熟为批准设计提供决策咨询。
工艺质量评审:是对工艺总方案、生产说明书等指令工艺文件,关键件、重要件、关键工序的工艺规程,特种工艺文件进行评审,以及时发现和消除工艺文件的缺陷,保证工艺文件的正确性、合理性、可生产性和可检验。
产品质量评审:主要是对产品合格后的产品质量和制造过程质量保证工作的评审。重点是技术状况更改和效果、制造过程的超差使用、以及缺陷、故障分折和处理情况,该批产品的一致性、稳定性、适应性、互换性和可靠性执行质量保证文件的情况,质量凭证和原始记录,产品档案的完整性。
关键特性:是指此类特性如达不到设计要求或发生故障,可能迅速地导致系统失效等严重事故.
重要特性:是指此类特性如达不到设计要求或发生故障,可难导致产品不能完成预定指令,而引起系统失灵。
关键工序:是对产品质量起决定性作用的工序。
关键工序包括内容:关键特性、重要特性所构成的工序;加工质量不稳定的工序;加工周期长、材料昂贵、出废品后经济损失较大的工序。
1.2.TQC基本观点:一切为了用户;一切以预防为主;一切用数据说话;一切用实践检验。
1.3.TQC四个支柱:PDCA循环(按计划、执行、检查、处理总称。标准化、质量管理教育、质量管理小组活动。
2.控制方法简介
(1)老七种工具
A.排列图(又称因素排列图、巴累特图、巴氏图、帕累托图):主要用来找出影响质量的主要问题。见图示:B.因果图(又称特性要因图,鱼刺图、树技因):从产品质量问题(即特性)这个结果出发,采用顾顺藤模瓜,步步深入的方法来分析问题的原因的,直到找到具体根源为止。见图示:C.直方图:主要可以直观地看出产品的质量分布情况。D.管理图:分析生产过程是否处于稳定状态,被控过程是否满足要求。见图示:E.相关图:用数据点群表示两因素之间的相互关系。F.调查表:使于操作者记录数据、整理数据。根据调查内容不同可分:不良项目调查表;工序分布调查表;缺陷位置调查表;产品总检情况调查表。
(2)新七种工具
A.关系图法:是用箭头表示多方向问题与其主要原因间的因果关系图,成为解决问题的重要手段。B.KL法:用于对新产品的认识和未知领域的认识,对原有的杂乱无章文字资料的整理。C.系统图法:就是把达到的目的,所需手段、方法,按系统展开,然后按此图掌握问题的全部,明确问题衙点,找到欲达目的最佳手段和方法。D. 矩阵图法:就是从各种问题中找出成对的要素,通过交点处表示相互关系,有效的解决问题。E.PDPC法:就是为实现研制目标而预测意外事故的发生,并尽可能把过程特性引向希望的方向发展的方法。F.矢线图法:工作和生产进行日程计划所用的网络组织图,也就是在推行计划时将与作业有关的几个重要因素,用矢线联系起来而构成的网络图。G.矩阵数据分析法:即为矩阵图法的行与列的要素相互关系程度,不是用符号而是用数据能够定量表示时,(即在交点处可得到的数据)通过计算分所、整理、排列在矩阵图上的许多数据的方法。
3.常用数据选择
(1)数据种类
A. 计量值数据:即可连续取值的数据。如:长度、重量、温度、寿命等。B. 计数值数据:即只能用个数计数的数据。如:缺陷数、不良品数、不良品率。
(2)取样方法
A.随机取样:使一批中所有单位产品都有相同的概率被抽取的方法。B.分层取样:对总体进行分层(可按时间、机台、操作者等不同要求分层),然后从各层中随机抽样。
(3)平均值、标准偏差与极差
A. 平均值X表示全体数据的集中位置。用下列式表示:
X=(X1+X2+…Xn)/n式中X1、X2…………Xn为抽取的个n数据的数值。B.标准偏差S表示数据波动的程度。用下式表示;
S=sqrt[(X1-X)2+(X2-X)2+…(Xn-X)/(n-1)]C.极差R表示数据波动的范围。用下式表示;R=X最大值-X最小值
第十章 退除劣质金属镀层的方法
1. 铅锡合金镀层从铜基板上退除法:
(1)氟化氢铵(NH4HF2) 250克/升;
过氧化氢(H2O2)(30%) 50Eml/升 柠檬酸(C6H8O7) 30克/升 硫脲 5克/升 温度 室温 时间 视镀层厚度定。
(2)氟化氢铵(NH4HF2) 200克/升 过氧化氢(H2O2)(30%) 50克/升 温度 25-30℃ 时间(分) 4-10
2.金镀层从铜基板上退除法
(1)配方:浓硫酸添加少量铬酸或镍盐。(2)工作条件:将基板装挂在阳极上进行处理。时间视金层厚度而定。
3.镍镀层从铜基板上退除方法
(1)配方:盐酸 HCl 15克/升(2)工作条件: 溶液温度 室温 阳极处理 时间 视镀层厚度而定。
4.锡镀层从铜基板上退除方法
(1)配方:氟硼酸 120毫升/升 过氧化氢(30%) 31毫升/升(2)工作条件:温度 室温
第十一章 常见英文缩写
CAD:(Computer Aided Design)计算机辅助设计。
CAM:(Computer Aided Manufacturing)计算机辅助制造。
CAT:(Computer Aided Testing)计算机辅助测试。
FPC:(Flexible Printed Circuit)柔性印制电路。
PCB:(Printed Circuit Board)印制电路板。
PWB:(Printed Wiring Board)印制线路板。
FTH:(Plated Through Hole)通孔镀。
SMT:(Surface Mount Technology)表面安装技术。
SMB:(Surface Mount Board)表面安装板。
SMD:(Surface Mount Devices)表面安装器件。
ISO:(International Organization for Standardization)国际标准化组织。
IEC:(International Electrotechnical Commision)国际电工技术委员会组织。
IPC:(The Institute for International and Packaging Electronic Circuits)美国电路互连与封装学会(标准)。
MIL:(Military Standard)美国军用标准。
IC:(Integrated Circuit)集成电路。
LSI:(Large Scale Integrated Circuit)大规模集成电路。
JPC:(Japan Printed Circuit Association)日本印制电路学会。
UL:(Under writers Laboratories INC)美国保险商试验室。
SMOBC:(Solder Mask on Bare Copper)裸铜线路丝印阻焊油墨。
AOI:(Automated Optical Inspection)自动光学检测。
SPC:(Statistical Process Control)统计制程控制。
SQC:(Statistical Quality Control)统计质量控制。
