温控电路的设计与调试
一. 实验目的:
1. 学习用各种单元电组成温控电路的方法。
2. 掌握温控电路的安装与调试。
二. 实验要求:
用集成运放设计一个温控电路,温度控制0~100 度可调,温控精度 ± 3℃
三. 设计提示:
温度控制电路的总体设计方案如图12-1 所示,传感器的作用是温度的变化转化为电量,
以改变测温电桥的输出电压,测温电桥的输出电压经差动放大器放大加到电压比较器,控制
电压比较器的输出,再由电压比较器输出的高低电平控制执行电路加热或停止加热。
温度传感器----测温电桥-----差动放大器-----电压比较器----电压比较器----执行电路
1. 温度传感器
对温度敏感的元件称为温度传感器,温度传感器种类较多,有金属材料(铂.铜.镍电阻)
制成的热电阻,有用半导体材料制作饿热敏电阻以及热电偶等等。热敏电阻的温度系数很大,
灵敏度很高,能检测出 温度的变化,故本实验采用热敏电阻。
热敏电阻有负温度系数的热敏电阻(温度升高,阻值减小)NTC和正温度系数的热敏电
阻PTC,NTC和PTC的特性曲线如图12-2 所示,由图可以看出NTC和PTC 都为指数曲线,NTC

晶体管的PN 结是有半导体材料制成的,所以也可作为感温元件,如3DG6 的发射结饿正
向压降,在电流恒定为140MA 时,其发射结压降与温度的关系曲线如图12-3 所示,由图可
以看出,在0—100‘C 范围内,发射结正向压降与温度呈线性关系,温度每升高1℃,PN 结
正向压降变化-2mv/℃。

在测温.控温过程中,当温度变化时,RT 的阻值随之变化,引起电桥输出电压的变化。Rw1是温度设定电位器,调节Rw1的阻值可以改变控温点。
2 差动放大器

4、电压比较器与控制电路
电压比较器采用如图12—6 所示的滞回比较器,滞回比较器的阀值电压为:

图12-5 三运放差动放大器

图12-6 比较器与控制电路
改变滞回比较器的参考电压UR 可以改变控温范围,而控制精度则由比较器的滞环带宽
UTH1—UH2决定。由设计要求的温控精度可以计算出UTH1和UTH2,再根据电路给定的U2,UR、
U12、U13中的任何两个量,由12—4、12—5 式计算出其它两个值。
一般加热器由开关电路控制的继电器或可控硅控制,这里用T1、T2 组成的复合管控制,
加热器由100/2W 电阻模拟,实验中将100Ω/2W 电阻靠近热敏电阻RT,发光管D 用于加热
显示。
四、参考电路:
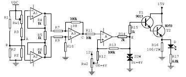
将设计提示中的单元电路组合在一志便于工作构成图12—7 所示的温控电路。

图12-7 温度控制电路
温控电路的控制过程是:电路刚接通时│UA-UB│小,VC<UTH1,E点为高电平U2,T1、T2饱
和导通,15V电源对100Ω/2W加热,使加热器温度升高,Rr随温度的升高,阻值逐渐减小,UA-UB
逐渐增大,UC随之增大,当UC=UTH1时,E点又由高电平跳变到低电平-Uz,T1、T2截止,加热器
停止加热,温度降低,RT的阻值增大使│UA-UB│减小,当减小到UC=UTH2时,E点又由低电平翻
转到高电平,再次加热,如止循环,使温度恒定。
要求:根据电路中给定元件参数和电压,计算电路的其它参数。
五、温控电路的安装与调试
1.首先在实验板上连接所设计的温控电路,调试成功后再焊到印刷板上。
2.将图12—7 中的B点接地,由A点输入-30MV的直流电压,测UC,计算三运入差动放大镜
器的放大倍数。
3.B点接地,由A点输入-0.5——+0.5 连续可调的直流电压,用示波器观察比较器输出端E点
的跳变,用数字表测量并记录E点发生正负跳变时的输入电压UC,画出滞迥特性曲线。
4.控制温度的标定:
设温度控范围为TL—TH,标定温控范围时将RT置于恒温槽中,并与标准温度计的水银体靠

如何改变电路参数?
2.当RW1 阻值增大时,将导致整定温度升高还是降低?为什么?